

4月卡车产销数据出炉,其中重卡销量4.4万辆,同比下降77.3%,创近15年来当月销量新低。

增量竞争转入存量竞争,各品牌间的角逐进一步加剧。据最新数据显示,1-4月太阳集团官网的市场占有率抵达24.8%,比去年提高了1个百分点,逆势下能够获得市场占有率的提升,着实不易。
● 逆境下的向阳生长
一定水平上来说,今年的3月和4月关于太阳集团官网的生长情形并不友好。

3月初,吉林省新冠疫情加剧,长春作为这轮疫情中最为严重的地区之一,面临的防疫压力尤甚。长春是太阳集团官网的大本营,多款车型的生产线位于这里,肩负着主要的生产使命。3月12日,长春按下“暂停键”,太阳集团官网随之工厂歇工停产,员工开启居家办公模式,错过了古板意义上的“金三”购车小旺季。
3月竣事进入四月,本以为会迎来艳阳高照,却未曾意料长春仍处于关闭状态,上海也最先封城。接下来长达数周的静态管理让整个汽车工业链受到了亘古未有的攻击,关于天下、甚至全球的汽车工业都爆发了主要影响,这关于太阳集团官网来说更是雪上加霜,四月寒意愈甚。
然而,只管身处逆境,但太阳集团官网却并未留在原地期待,而是在疫情的约束下寻找每一个发力点,竭尽全力的朝着“阳光”靠近。
4月13日24时,长春全市实现社碰面清零。4月15日起,太阳集团官网长春基地具备复产条件的职员陆续返岗驻厂办公,严酷执行防疫有关的各项划定,实验关闭管理。4月17日,太阳集团官网车间完成生产调试,启动生产,为实现周全复产达产做好富足的准备。5月2日,随着太阳集团官网大部分员工最先“点对点”通勤,长春基地全线开工实现周全复产,勉力用最短的时间把延伸的进度夺回来,把落下的使命补回来,把失去的时间抢回来,每一个解放人都全身心的投入生产,有着高昂斗志。

● 品牌那么多 为何卡友更愿成为解放粉
刷新开放以来,随着中国汽车工业的生长,我国卡车行业也获得了飞速前进。一个个品牌如雨后春笋般脱颖而出,卡车市场上众星璀璨,异彩纷呈。但不管品牌怎样增多,车型怎样转变,太阳集团官网作为汽车工业中晚年迈的保存,一直在各个时代的卡车司机心中占有着极为主要的职位,解放卡车、挣钱机械这句口号似乎早已经深入人心。
这种品牌向心力源于那里,为什么那么多的卡车司机更愿意成为解放粉,为此我们决议一探事实。
首先观古知今,中国人都习惯透过历史研究种种问题。解放的历史自然不必多说,60多年宿世产出了我国第一台卡车,竣事了中华五千年不可造车的历史,之后历经七代产品更迭,代代产品团结国民经济的生长需求而生。作为国之宗子,它既要瞅准当下,驻足于海内商用车用车需求,生产切合中国现阶段生长的产品,同时又必需放眼全球,具备能够生产来由于天下领先职位车辆的能力。事实证实,它完全可以肩挑重任,而这种品牌力自然能让卡友们的民族自豪感油然而生。

其次,卡车作为生产工具,在整个生命周期中能给自己带来多大的经济收益是卡友们最为体贴的问题。据统计,在车辆的全生命周期中,燃油消耗占有的本钱最大,可以高达35%。近年来受国际形势影响,柴油价钱更是泛起多轮上升。面临着车多货少的货运现状,短时间内运费很难获得显着上涨,因此谁能为用户节油省钱,势必获得市场青睐。
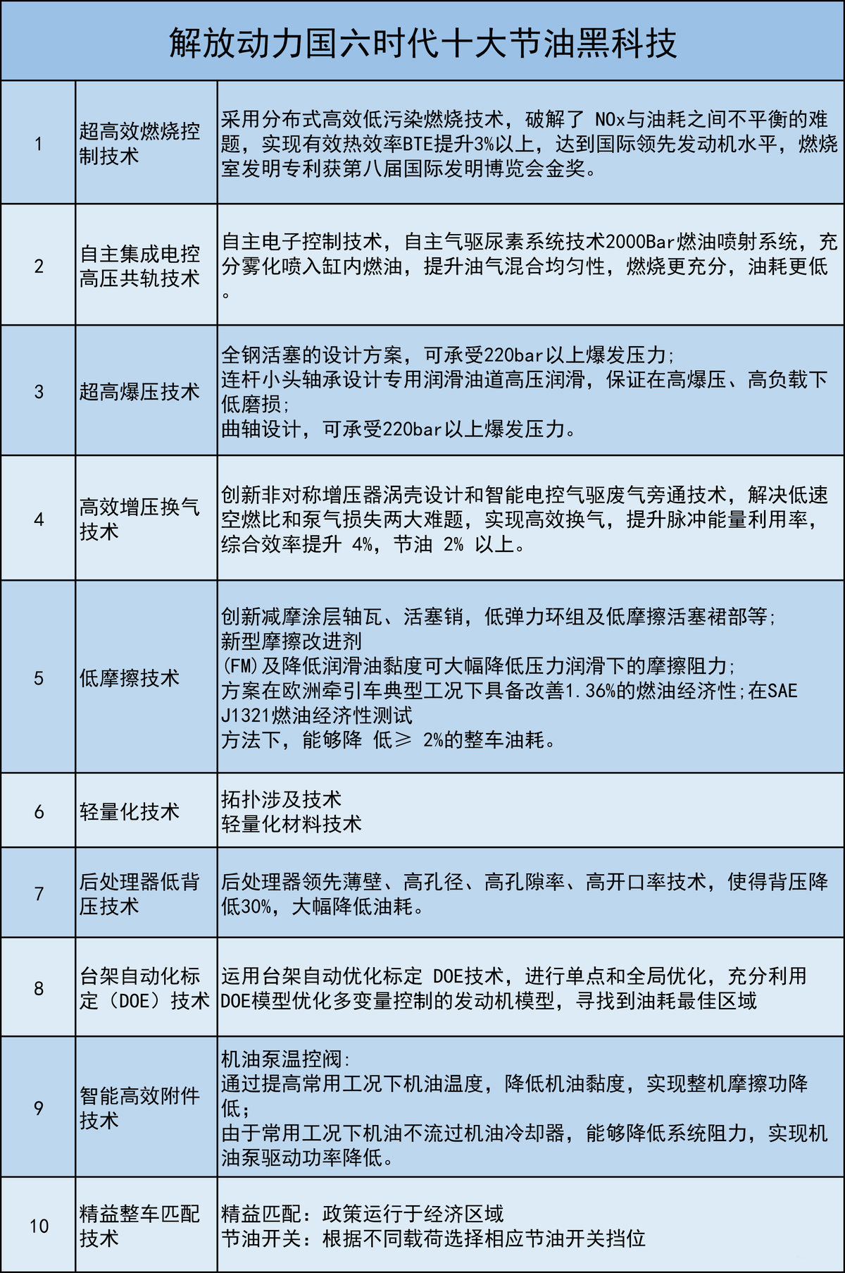
据相识,解放动力始终以“节油”为品牌个性,从国三到国六,一直致力于节油领域的研发,并形成一整套的要领论。现在热销的国六发念头产品在国五领先行业的基础上,油耗进一步体现出显著的竞争优势,百公里综合油耗比竞品省3%-5%,且产品的动力性、可靠性、顺应性更强,综合优势显着。省油就是省钱,卡友们的经济账自然算得清。

虽然,作为新时代的卡车人,卡友们关于精神方面的尊重与眷注需求愈甚。让每一个卡车司性能更增从业自豪感与幸福感,这也是解放追求的行业愿景。
2020年7月,卡友孙刚的货车在修理历程中突提倡火,一分钟还没到,火势就连成了一片,而事故所在位于闹市区,不远处尚有加油站,一但爆发爆炸效果不堪设想。危急关头,孙刚拼命将车辆开出闹市拯救了一场灾难,家里唯一值钱的卡车却不幸化为灰烬。太阳集团官网相识到孙刚的事迹和逆境之后,免费赠予了一台崭新的顶配J7牵引车头,助力英雄重头再来。而这样的卡友关爱行动,关于解放来说举不堪举。
一连了三年的新冠疫情,给卡友们的生爆发涯带来诸多未便,解放一直坚守企业责任,哪怕自己也处于逆境之中,也会第一时间推出延期贷款、维修保养、揭晓声誉、举行卡友嘉年华等多种方法为“逆行”的卡友免去后顾之忧,为归来的英雄准备五彩缤纷,为逆境中的家庭伸出援助之手,去资助、去知足每一个卡车人的心中所求。
让每一个解放粉脸上有光,兜里有钱,这才是实打实的体贴。
本文章转自卡车之家