2014年,解放公司为知足冬季除雪作业市场需求开发了CA3250P66K2L0BT1AE4及CA3250P66K2L2BT1AE4专用6×4平头除雪车国Ⅳ底盘。该系列底盘发念头功率规模290Ps—350Ps。主要针对雪地作业情形差等特点,对底盘做了顺应该情形的设计。底盘具有发念头可靠性高、车辆通过性好、底盘承载能力强以及对卑劣情形的顺应性强等优点。
1 车型主要设置
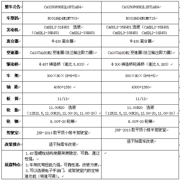
表1 解放牌专用6×4平头除雪车国Ⅳ底盘设置表

2 车型形貌
新开发的J6P系列专用6×4平头除雪车底盘,排放抵达(GB17691-2005) 国Ⅳ标准要求。通过优化设计,可知足差别用户需求。
基础特征形貌
(1)匹配高压共轨或电控单体泵系统发念头,发念头排放知足国Ⅳ要求、功率规模 290Ps—350Ps,底盘选装远程电子手油门,顺应差别用户的需求;
(2)匹配Φ457铸造桥,铸造桥壳工艺,具有顺应卑劣工况、承载能力强及驱动性好的优点;
(3)车架规格为300×80×(8+8+5)mm的三层梁结构,质料为高强度钢板,车架抗弯扭能力强;
(4)匹配11/12多片簧,提高车辆承载力及顺应卑劣工况的能力, 4U型螺栓牢靠计划更可靠,悬架平顺性好,车辆承载力强;
(5)国Ⅳ排放,消声器侧置,SCR后处置惩罚系统;
(6)驾驶室抬高计划,后桥最小离地间隙加大,车辆通过性能强;
(7)匹配沙漠空滤,对灰尘大的情形滤清效果强;
(8)2013款驾驶室,内饰恬静、设计人性化。
除雪车特征形貌
1、抬高冷却系和驾驶室,增大前悬处最小离地间隙,整车通过性增强;
2、悬架为11/12多片簧,4U型螺栓牢靠计划,悬架平顺性好,车辆承载力强,整车承载更稳固



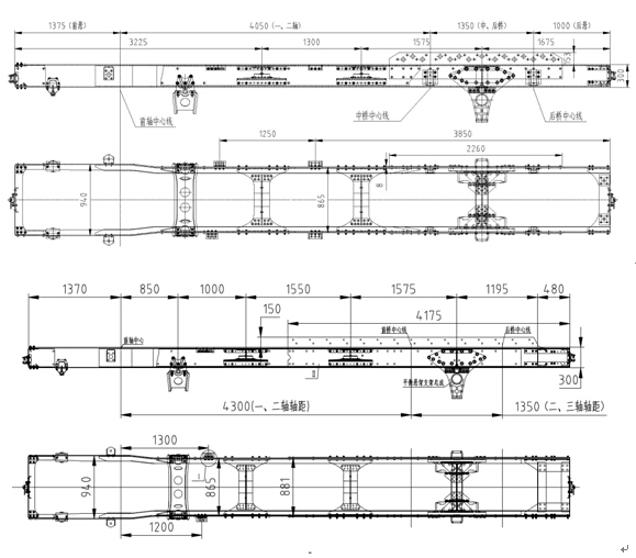
3 车架总成角铁位置尺寸图

4 车型卖点
(1)J6P新款高顶小排半驾驶室,内饰恬静、设计人性化、清静性高;
(2)新开发的J6P系列专用6×4平头除雪车底盘,排放抵达(GB17691-2005) 国Ⅳ标准要求。CA6DL2-31E4U2型柴油发念头,动力强劲,低碳环保;
(3)Φ457大速比铸造桥,驱动力强,动力性好,承载能力强;
(4)增强型车架,车架承载能力强,断面壮实不失稳;
(5)悬架为11/12多片簧,4U型螺栓牢靠计划,悬架平顺性好,车辆承载力强,整车承载更稳固;
(6)车辆针对卑劣路况特殊设计,离地间隙大,通过性强;
(7)双胎中心距大,宽轮辋,散热好,防夹石子及防爆胎,使行驶更稳固、清静。
5 推荐车型码

太阳集团官网 妄想生长部
2014年10月







官方微博
官方微信
吉公网安备 22017102000234号
??