2014Ä꣬½â·Å¹«Ë¾ÎªË³Ó¦Êг¡£¬Öª×ã¿Í»§ÐèÇó£¬ÌáÉý²úÆ·¾ºÕùÁ¦£¬¶ÔJ6PϵÁÐרÓÃ6×4ƽͷ×ÔÈ»Æø»ìÄýÍÁ½Á°èÔËÊä³µµ×ÅÌ£¨CA6SM2-35E5N£©¾ÙÐÐÁËÖÜÈ«µÄÊÖÒÕÉý¼¶£¬²¢¿ÉѡװABS¡¢±±¶·¼æÈݳµÔØÏµÍ³¡£²úÆ·¿É¿¿ÐÔ½øÒ»²½Ìá¸ß£¬ÖØÁ¿½µµÍ£¬¸ü˳Ӧ½Á°è³µ¹¤¿ö¡£¸ÃϵÁгµÐ;ßÓмݳËÌñ¾²£¬¶¯Á¦ÐԺ㬿ɿ¿ÐԸߣ¬¸Ä×°Àû±ãµÈÌØµã¡£ÒÔ϶ԸóµÐ;ÙÐÐÏêϸÏÈÈÝ¡£
1 ³µÐÍÖ÷ÒªÉèÖÃ
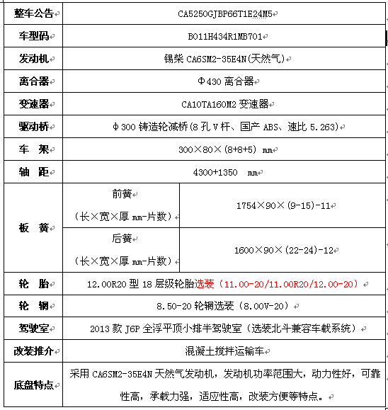
±í1 ½â·ÅÅÆCA5250GJBP66T1E24M5ÐÍÆ½Í·×ÔÈ»Æø»ìÄýÍÁ½Á°èÔËÊä³µµ×ÅÌÉèÖÃ

2 ³µÐÍÐÎò
ÐÂÉý¼¶µÄ2014¿î¹ú¢õרÓÃ6×4ƽͷ×ÔÈ»Æø»ìÄýÍÁ½Á°èÔËÊä³µµ×ÅÌ£¬Åŷŵִï(GB17691-2005)µÚÎå½×¶Î±ê×¼ÒªÇó¡£Í¨¹ýÓÅ»¯Éè¼Æ,Öª×ã²î±ðÓû§ÐèÇó¡£
»ù´¡ÌØÕ÷ÐÎò
£¨1£©Îý²ñCA6SM2-35E4NÒº»¯×ÔÈ»Æø·¢ÄîÍ·£¬¹ú¢õÅÅ·Å£»
£¨2£©µ×ÅÌÆ¥ÅäÔ¶³Ìµç×ÓÊÖÓÍÃÅ£»
£¨3£©³µ¼ÜΪÈý²ãÁº½á¹¹£¬ºóÇÅ´¦´øÉÏ×°ÅþÁ¬ZÐͰ壬ԤÁô±ê×¼¿×λ£»
£¨4£©Æ¥Åä¶àƬ»É£¬½ÓÄÉ´óËÙ±ÈÂÖ¼õÇÅ£¬Çý¶¯Á¦Ç¿£¬¶¯Á¦ÐԺã»
J6P-6×4½Á°èÔËÊä³µµ×ÅÌÊÖÒÕÉý¼¶ÏîÄ¿ÐÎò
£¨1£©·¢ÄîÍ·µÍλPTOÅþÁ¬ÐÎʽÉý¼¶£¬Í¨Óû¯¸ß£¬ÅþÁ¬Ç¿¶È´ó£»
£¨2£©³µ¼ÜÄÚÔöÇ¿°å¡¢ZÐÍÅþÁ¬°åÑÓÖÁºóºáÁºÇ°£¬ÊµÏÖǰºó3²ã³µ¼Ü×ÝÁºÕûÌåÒâ»áÖÁβ¶Ë£¬ÔöÌí³µ¼Üºó²¿¿¹ÍäŤÄÜÁ¦£»£¨¼ûͼһËùʾ£©
£¨3£©¡ñÐü¼ÜÔöÌíºáÏòÏÞλ°å£»£¨¼ûͼ¶þËùʾ£©
¡ñ¦Õ300ÂÖ¼õÇÅÐü¼ÜÌáÉý35mm£¬µ÷½âÕû³µ×Ë̬½Ç£¬±ÜÃâÒçÁÏ£»
¡ñÏÞλÈíµæÖ§¼Ü½ÓÄɸ¹ÃæÏÞ룬¼õÇáÇÅ¿ÇÓë³µ¼ÜÏÂÒíÃæÅöײËðÉË£»
£¨4£©¡ñ½ÓÄÉ2013¿îÈ«ÐÂÄÚÊÎСÅŰë¼ÝÊ»ÊÒ£¬¼ÝÊ»ÊÒ±êÅä24VµçÔ´£»£¨¼ûͼ¶þËùʾ£©
¡ñ2013¿îСÅŰë¼ÝÊ»ÊÒËõ¶Ì£¬¼ÝÊ»ÊÒºó¡¢³µ¼ÜÉÏ·½¿ÉʹÓó¤¶ÈÔöÌí200mm£»£¨¼ûͼÈýËùʾ£©£»
£¨5£©½ÓÄÉɳĮ¿ÕÂË£¬Ó¦¶Ô¹¤µØ»Ò³¾´óµÈ±°ÁÓ¿ÕÆøÇéÐΣ¬ÂËÇåЧ¹ûÔöÇ¿£»£¨¼ûͼ¶þËùʾ£©
£¨6£©½ÓÄÉȫнṹɢÈÈÆ÷ÐüÖã¬ïÔÌÉ¢ÈÈÆ÷ÁÑÎÆµÈÖÊÁ¿ÎÊÌⱬ·¢¸ÅÂÊ£»
£¨7£©ÐÂÔö¼ÝÊ»ÊÒÍâ»úеʽµçÔ´×Ü¿ª¹Ø£»£¨¼ûͼ¶þËùʾ£©
£¨8£©¦Õ300ÂÖ¼õÖýÔìÇŽÓÄÉÔöÇ¿ÂÖ챽ṹ¡££¨¼ûͼ¶þËùʾ£©
£¨9£©¿Éѡװ±±¶·¼æÈݳµÔØÏµÍ³£¨¼ûͼ¶þËùʾ£»£©

b£©ÊÖÒÕÉý¼¶ºó³µ¼Üͼ
ͼһ ÊÖÒÕÉý¼¶Ç°ºó³µ¼Ü½á¹¹±ÈÕÕ

ͼ¶þ µ×ÅÌÄ£¿éʾÒâͼ

ͼÈý µ×ÅÌʵÎïÕÕÆ¬
3 ÍÆ¼ö³µÐÍÂë

Ì«Ñô¼¯ÍŹÙÍø ÍýÏëÉú³¤²¿
2014Äê12ÔÂ







¹Ù·½Î¢²©
¹Ù·½Î¢ÐÅ
¼ª¹«Íø°²±¸ 22017102000234ºÅ
??
¡¡